2023年5月3日,空军军医大学(第四军医大学)基础医学院人体解剖与组织胚胎学教研室李云庆教授、董玉琳教授团队在Nature Communications杂志(IF=17.694)以长文形式发表了题为“Central Medial Thalamic Nucleus Dynamically Participates in Acute Itch Sensation and Chronic Itch-induced Anxiety-like Behavior in Male mice”的研究成果。空军军医大学李云庆教授(永利官网兼职博士生导师)为文章的通讯作者,董玉琳教授为共同通讯作者。文章的第一作者是空军军医大学李佳妮博士,共同第一作者为永利官网吴雪梅(博士在读)。该研究获得中国科技创新2030-脑科学与类脑研究重大项目、国家自然科学基金重点项目等多个基金项目的资助。

痒是一种引起机体不愉快的主观感受,除引起搔抓反应外,还能诱发焦虑等一系列负性情绪。尤其是慢性痒,严重影响患者的生活质量。当前研究对痒信息从脊髓向丘脑及更高级中枢的传递途径及神经机制尚不清楚。丘脑中央内侧核(central medial thalamic nucleus, CM)作为高级丘脑的重要组成部分,在疼痛及相关情绪的形成过程中发挥重要作用,而在痒信息传递的研究尚属空白。
在多种痒刺激状态下,研究人员观察到CM内的FOS蛋白表达水平均显著升高。电损毁CM后,组织胺(His)和氯喹(CQ)刺激下动物的搔抓次数显著降低,1-氟-2,4-二硝基苯(DNFB)诱导慢性痒组的皮肤损伤明显减轻、搔抓次数显著降低,慢性痒诱发的小鼠焦虑样行为也得到改善。这些结果证明CM参与痒信息传递(图1)。
图1电损毁CM缓解急、慢性搔抓行为及相关焦虑样行为
臂旁核(PBN)作为痒信息传递的重要节点,是否将痒信息传递到CM?作者利用活动依赖性病毒AAV-cFos-EYFP并结合FG逆行示踪和原位杂交等技术,证明存在一条PBN-CM的谷氨酸能痒信息传导通路。利用光纤记录成像,观察到PBN-CM神经通路在His和CQ刺激下神经元活动增强。利用光遗传抑制PBN-CM神经通路可使急性痒诱发搔抓次数显著降低,而对慢性痒诱导的焦虑样行为几乎没有影响。这些结果证明CM接受PBN的谷氨酸能投射,参与痒信息的传递。
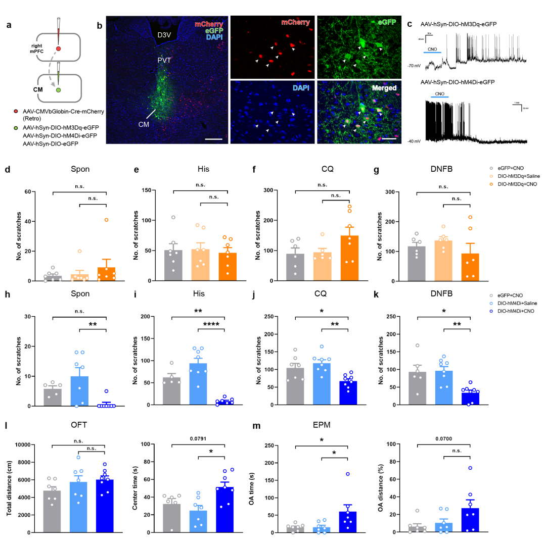
接下来作者观察CM内接受PBN投射的神经元是否继续向皮层内处理情绪信息的重要区域内侧前额叶皮质(mPFC)发出纤维投射?作者分别利用顺行、逆行形态学示踪策略观察到小鼠存在PBN-CM-mPFC三级神经传导通路。此外,抑制CM-mPFC神经通路后,小鼠自发痒、急性痒和慢性痒诱发的搔抓行为均显著缓解,同时还能改善慢性痒诱发的焦虑样行为。这些结果揭示CM-mPFC神经通路同时参与痒行为及慢性痒相关焦虑样行为的形成(图2)。
图2 CM-mPFC神经通路影响急、慢性痒行为及慢性痒相关焦虑样行为
作者进一步研究利用电生理技术探讨CM-mPFC神经通路在痒信息传递中的作用。将兴奋性神经元特异性光遗传病毒注入CM,中间神经元特异性标记病毒注入双侧mPFC,蓝光刺激mPFC时His组诱发锥体神经元(pyramidal neurons, PNs)的突触后电流幅值显著高于中间神经元(interneurons, INs),DNFB组则相反。此外,蓝光刺激下His组PNsmPFC神经元放电数目显著增加,而DNFB组PNsmPFC神经元放电反而被抑制。上述结果提示急性痒刺激下CM与PNsmPFC的联系增强,慢性痒刺激下CM则与INsmPFC联系增强(图3)。
图3 急、慢性痒刺激条件下CM与PNsmPFC及INsmPFC的动态联系
采用相同的病毒策略,进一步探讨前述动态变化机制。DNFB组PNsmPFC神经元eIPSC/eEPSC比值较His和Ace组显著升高,说明慢性痒刺激下PNsmPFC的突触前抑制显著增强,提示mPFC内存在兴奋-抑制失衡现象。同时,DNFB组INsmPFC神经元eEPSC的PPR显著降低,说明慢性痒刺激条件下,CM至INsmPFC的突触前释放概率增加。上述结果进一步提示急性痒刺激下,CM与PNsmPFC联系增强;而慢性痒刺激状态下,CM与INsmPFC联系增强。
最后通过检测mPFC内神经元AMPA、NMDA电流强度,初步明确慢性痒刺激下CM至INsmPFC的兴奋性突触传递改变主要表现为NMDA电流增强。在mPFC内给予NMDA受体拮抗药物Lanicemine后,小鼠慢性痒搔抓行为及慢性痒诱发的焦虑样行为均显著改善。特异性敲低GAD2-Cre转基因小鼠INsmPFC中NMDA受体NR1亚型,可观察到相似结果(图4)。
图4 Lanicemine缓解慢性痒行为及慢性痒相关焦虑样行为
综上所述,本文中作者综合利用形态学、光纤记录成像、化学遗传、光遗传、行为学和电生理等方法,在明确PBN-CM-mPFC三级通路参与痒信息的传递的基础上,证明了急、慢性痒刺激下CM与PNsmPFC、INsmPFC两类神经元存在动态联系。其中,急性痒刺激下,CM与PNsmPFC兴奋性突触联系增强;慢性痒刺激下,CM与INsmPFC兴奋性突触联系增强。后者主要表现为NMDA电流增强,进而导致mPFC内兴奋/抑制失衡,可能与慢性痒引起的焦虑样行为有关。mPFC内NMDA受体可能成为缓解痒行为及相关焦虑样行为的潜在药物作用靶点。
PBN-CM-mPFC三级神经通路传递急、慢性痒信息时动态调节示意图